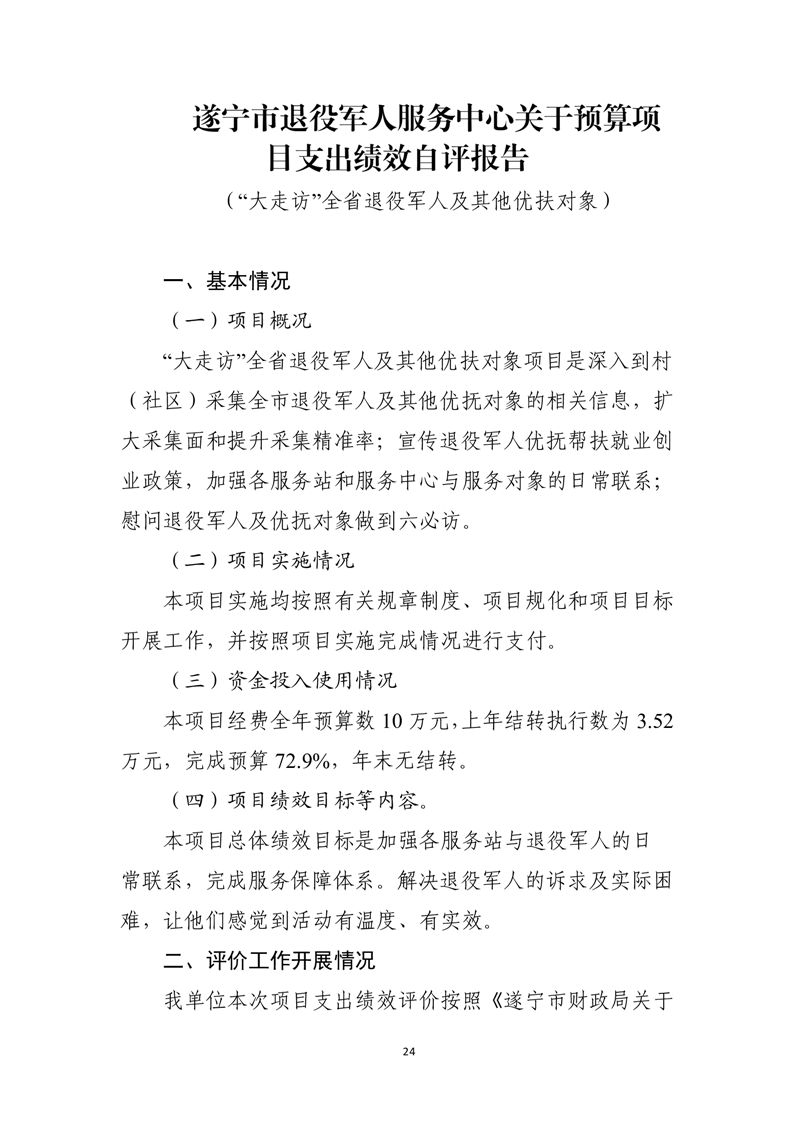
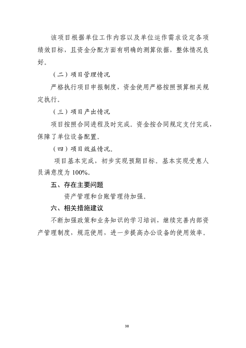
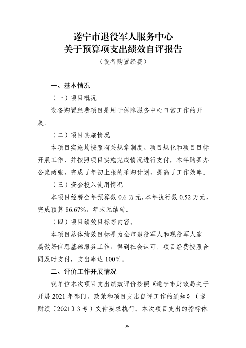
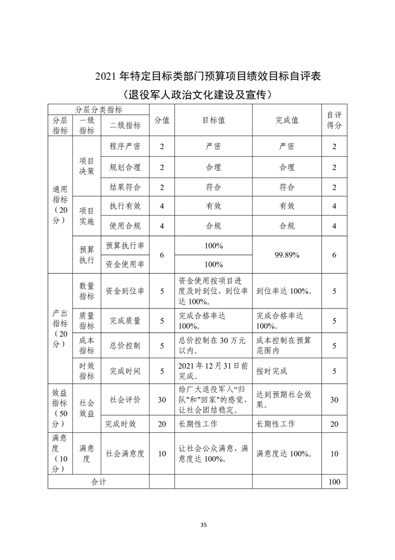
2021年度四川省遂宁市退役军人服务中心单位决算
来源:遂宁市退役军人服务中心
发布时间:2022-09-05 15:21
浏览次数:
字体: [
大
中
小
]
收藏
收藏
打印
附件:
遂宁市退役军人服务中心附表(1).xls
扫一扫在手机打开当前页