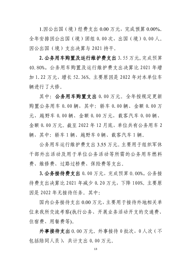
2022年度遂宁市军队离休退休干部休养所决算公开
来源:遂宁市军队离休退休干部休养所
发布时间:2023-08-24 15:43
浏览次数:
字体: [
大
中
小
]
收藏
收藏
打印
附件:
四川省遂宁市军休所决算公开表.xls
扫一扫在手机打开当前页