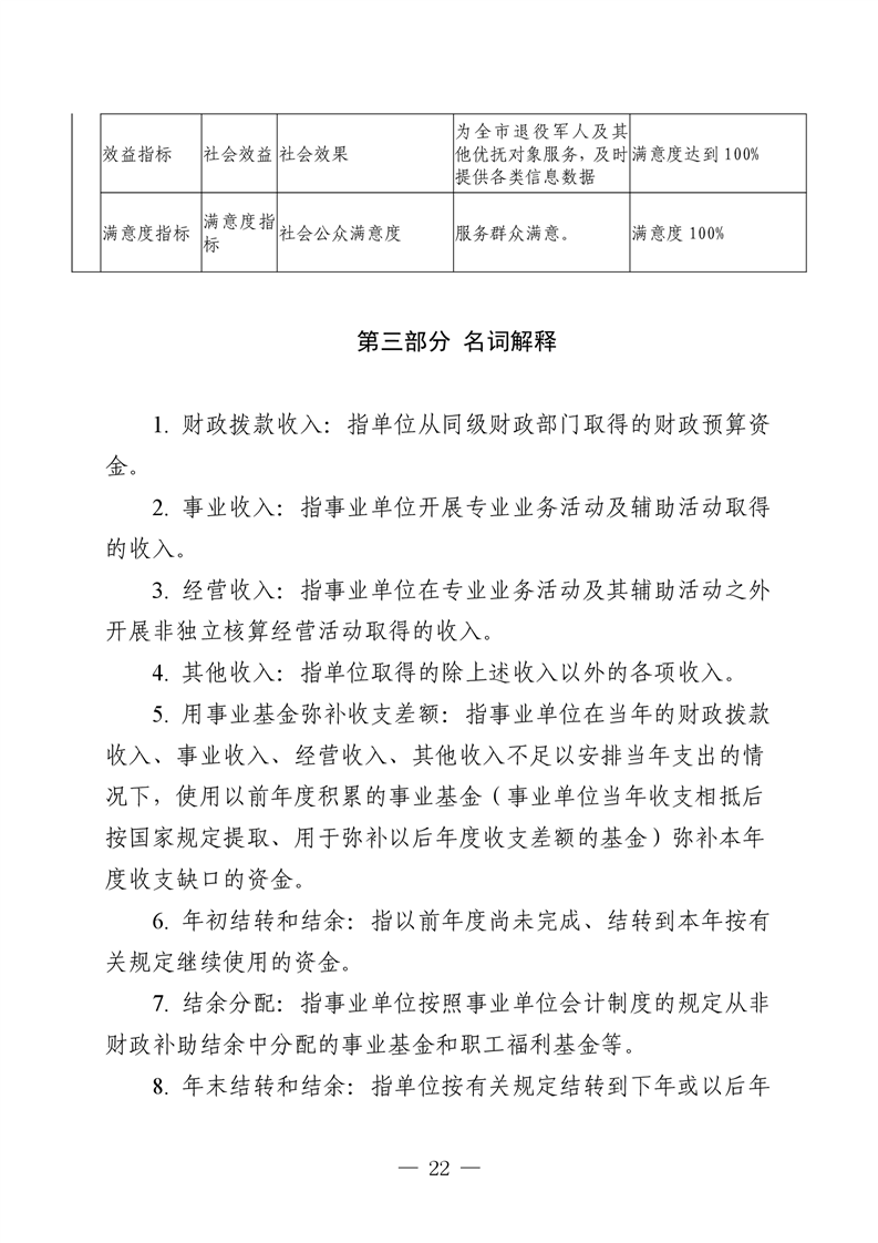
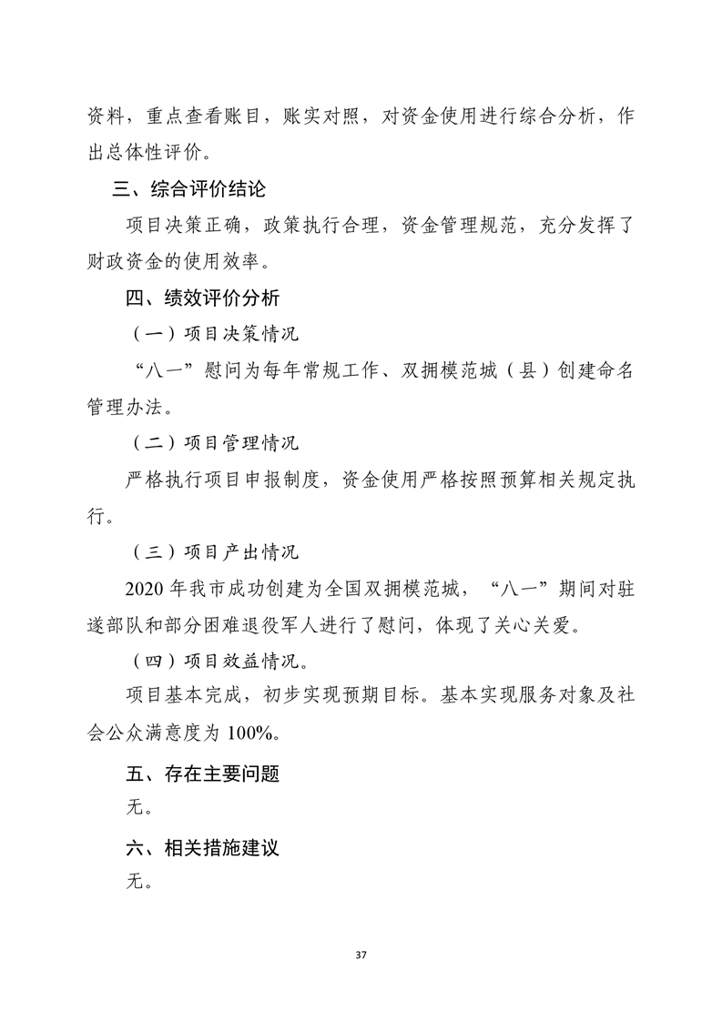
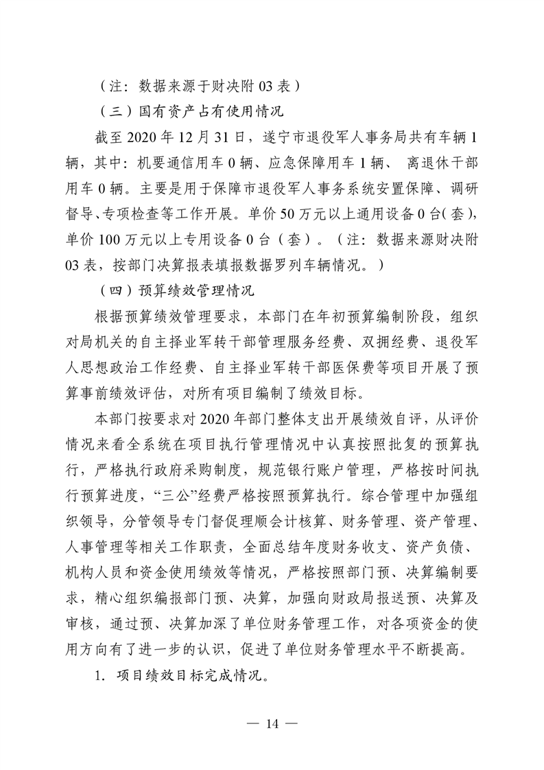
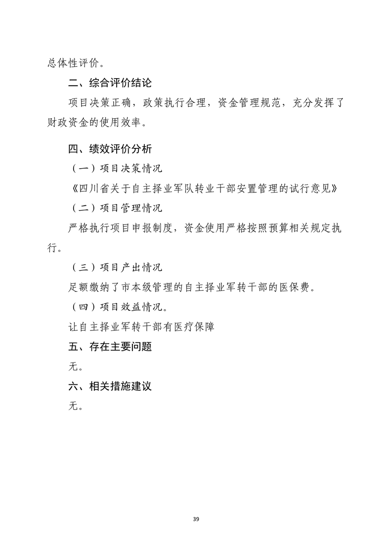
政府信息公开

2020年度四川省遂宁市退役军人事务局部门决算

来源:遂宁市退役军人事务局 发布时间:2021-08-20 12:24 浏览次数: 字体: [ ] 收藏 打印












































扫一扫在手机打开当前页